TUTORIAL DE REGISTRO Y ENVÍO DE ARTÍCULO
REGISTRO DE AUTOR
ENVÍO DE ARTÍCULOS
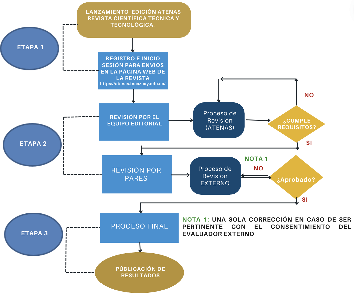
ATENAS Revista Científica Técnica y Tecnológica considerará 3 etapas en el proceso de forma transparente y eficiente como se menciona a continuación:
Después que ATENAS Revista Científica Técnica y Tecnológica haya realizado en el mes de noviembre en curso el lanzamiento de edición, recibirá los manuscritos hasta el mes de junio del siguiente año a través de la plataforma (ver video). Es importante que el autor(a) o coautor(a) realicen el envío respetando el formato respectivo junto con la carta de originalidad, puede revisar Aquí.
El equipo editorial de ATENAS Revista Científica Técnica y Tecnológica es quien recibe el artículo y da por válido a través de un proceso preliminar para su verificación respectiva considerando la estructura del artículo, su originalidad y evaluación del tema para la audiencia como parte del arbitraje. En caso de dar por válido entonces se realizará lo siguiente:
Este proceso tomará un par de días, tras la validación del artículo para la asignación de revisores de acuerdo con el conocimiento y experiencia de la temática o área específica.
2. Proceso de revisión par
La editorial realizará el envío con una invitación a dos revisores, donde cada revisor dispondrá de hasta 3 días para aceptar o rechazar la solicitud de revisión, haciendo llegar el artículo sin dar a conocer de los autores/as, con la guía de evaluación. El tiempo estipulado de este proceso en caso de aceptar la revisión es de hasta 10 días con la consideración de extensión de tiempo caso contrario se envía a otro revisor.
Si el artículo fue aprobado por dos revisores, pero existe la presencia de recomendaciones entonces se solicitará a los autores/as las correcciones necesarias del manuscrito con un plazo de hasta 15 días, siendo enviados por la plataforma de la revista.
Una vez que los autores envíen sus manuscritos corregidos considerando las recomendaciones de los revisores, el equipo editorial verificá y el editor in chief emitirá un informe al director editorial de publicación de los artículos que han cumplido con los requisitos, formato y la evaluación par pasará al proceso de publicación, esto se tomará de 20 a 30 días o según el caso del volumen. Para ello se debe considerar lo siguiente:

TUTORIAL DE REGISTRO Y ENVÍO DE ARTÍCULO
REGISTRO DE AUTOR
ENVÍO DE ARTÍCULOS

Código Postal: 010101
Dirección postal: Octavio Chacón Moscoso 1-98 y Primera Transversal (Parque Industrial)
ATENAS Revista Científica Técnica y Tecnológica by Instituto Superior Tecnológico del Azuay en Condición de Universitario is licensed under a
Creative Commons Attribution-NonCommercial-ShareAlike 4.0 International License
ISSN: 2953-6553
Síguenos en: